首页
企业概况
新闻中心
业务布局
公司动态
联系我们
基本信息
导航栏
首页
企业概况
新闻中心
业务布局
公司动态
联系我们
基本信息
当前位置:首页 >
工程招标 >
公示公告
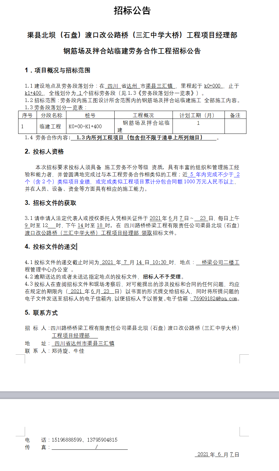
渠县北坝(石盘)渡口改公路桥(三汇中学大桥)工程项目经理部 钢筋场及拌合站临建劳务合作工程招标公告
时间:2021-06-07
|
来源:
|
阅读:177
上一条:四川公路桥梁建设集团有限公司四川大渡河双江口水电站 (G317线库区复建公路工程)项目部1#、2#、3#保通及1#便道 劳务合作工程招标公告
下一条:川南城际铁路CN-4项目部线外排水、改移道路等工程招标公告